宗女修修炼手札豌豆种植攻略:高效豌豆栽培技巧揭秘

71

在《某某宗女修修炼手札》中,玩家可以种植豌豆,这对游戏进程大有裨益。许多玩家却不知如何种植,接下来,小编将详细介绍如何种植豌豆。

宗女修修炼手札豌豆种植攻略:高效豌豆栽培技巧揭秘

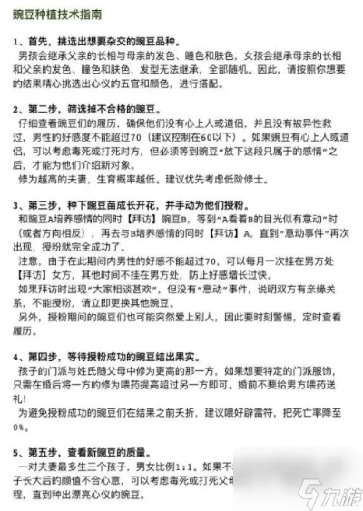
豌豆种植攻略

1. 选择心仪的豌豆品种。

在游戏中,男孩会继承父母的发色和肤色,女孩则继承母亲的长相和父亲的发色。请根据你的喜好挑选五官和颜色进行搭配。

2. 筛选出合格的豌豆。

检查豌豆的履历,确保他们没有心上人或道侣,男性好感度不超过70。若豌豆有心上人或道侣,可考虑将其毒死或打死,但需等到他们放下感情后,才能介绍新对象。修为越高的夫君,生育概率越低,建议优先考虑低阶修士。

3. 种植豌豆并手动搜粉。

与豌豆A培养感情的拜访豌豆B,观察A对B的反应。然后,与豌豆B培养感情的同时拜访A,直到出现“感动事件”,授粉成功。

注意,在此期间,男性好感度不能超过70,每月一次拜访女方,其他时间不拜访。防止好感增长过快。若拜访时出现“大家相谈甚欢”,但没有“意动”事件,说明双方有亲缘关系,需更换其他豌豆。

授粉期间,豌豆们可能突然爱上别人,需时刻警惕,定时查看履历。

4. 等待豌豆结出果实。

孩子的门派与姓氏随父母中修为更高的一方。若想特定门派服饰,只需在婚后将一方的修为提高即可。婚前不要给男方喂药送礼!为避免豌豆天折,建议喂好辟雷符。

5. 查看新豌豆的质量。

一对夫君最多生三个孩子,男女比例1:1。若孩子性别或颜值不合心意,可考虑毒死或打死父母中的一方,重复上述过程,直到种出心仪的豌豆。

以上就是豌豆种植方法介绍,希望对玩家有所帮助。更多游戏攻略,请关注87G手游网。

刀剑神域黑衣剑士王牌扭蛋攻略:深度解析保底机制与全新玩法揭秘

摩尔庄园手游监狱位置攻略:解锁神秘监狱新玩法

《九州仙剑传》定情之旅,共赴仙界永恒之恋

悬浮刃攻略:独奏骑士93层高效打法解析秘籍

摩尔庄园手游带鱼钓点攻略:揭秘最佳出没时间与技巧

梦幻新诛仙貔貅奇遇深度解析:高效攻略解锁新境界

摩尔庄园手游特产攻略大揭秘,轻松获取新价值技巧分享

江南百景图应天府探险攻略:解锁限时彩蛋路线秘籍

梦幻新诛仙陆雪琪秘境在哪?绝美藏匿地攻略全解析

机动战姬聚变资源攻略:解锁兑换秘籍,战力飙升新高度

人形属性揭秘:云图计划音流技能立绘深度解析

江南百景图火药轻松获取攻略,揭秘高效收集新技巧

刀剑神域黑衣剑士双首古龟卡关?高效战法助你轻松通关

摩尔庄园手游麻高效收集攻略:揭秘全新获取技巧

摩尔庄园手游爱心礼堂位置攻略,解锁浪漫新地标