哈利波特禁林手记:高效收集攻略秘籍大揭秘

24 1

哈利波特魔法觉醒禁林手记收集攻略详解

在《哈利波特魔法觉醒》手游中,禁林线索是PVE玩法的重要组成部分,同时也是玩家们快速获取回响的捷径。许多玩家对于如何高效收集禁林手记感到困惑。今天,小编将为大家带来一份详细的收集攻略,帮助大家轻松解锁禁林手记。

禁林手记收集攻略

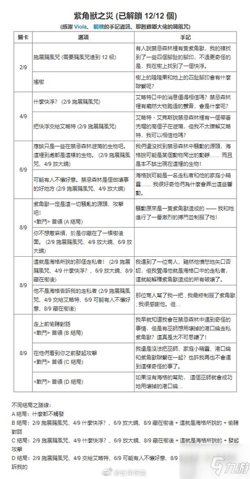
【寻访人马篇】共有11条手记等待玩家探索。 【魔药事故篇】则包含了8条手记,等待玩家一一解锁。 目前,我已经收集了65个笔记,但大多数都卡在需要咒语等级触发的手记上。还有一个三头犬与海格合作击败BOSS并吹笛子的结局手记尚未收集。遗憾的是,之前由于bug难度设置错误,这条路线几乎无法完成。维护后,这条路线就消失了,真是让人感到倒霉。

禁林手记收集心得分享

随着等级的提升,禁林手记的奖励也在不断提升。以下是一些收集心得,希望能帮助到大家: 1. 等级提升:随着游戏等级的提高,可以解锁更多手记,同时也能提升咒语等级,更容易触发手记。 2. 路线探索:尝试不同的路线和BOSS战,可能会有意想不到的收获。 3. 团队协作:与好友组队,共同挑战高难度BOSS,提高收集手记的成功率。 以上就是小编为大家带来的《哈利波特魔法觉醒》禁林手记收集攻略。希望这份攻略能帮助到所有热爱游戏的玩家,让你们的游戏体验更加丰富和精彩。

哈利波特禁林手记:高效收集攻略秘籍大揭秘

摩尔庄园手游音符获取攻略:高效秘籍大揭秘

摩尔庄园鸡速归家攻略:高效回家新技巧揭秘

梦幻新诛仙香囊获取攻略:香囊秘籍大揭秘,轻松入手新价值

荒原曙光最新兑换码在哪领?免费礼包CDK速领!

轻松掌握:坎公骑冠剑公会战中途退出技巧攻略解析

摩尔庄园手游龟壳包获取指南,快速解锁新玩法全解析

刀剑神域黑衣剑士王牌职业攻略:最强职业选择指南揭秘

宝可梦大探险卡比兽技能解析:深度剖析其强大之处

铜奖杯神器获取攻略:解锁古大陆最强宝藏秘籍

摩尔庄园手游邻居互助,高效收菜的省时技巧

摩尔庄园手游石子路攻略:石块路购买全解析,轻松解锁新路径

魔女复苏人偶养成攻略:全面升级秘籍大公开

古墓丽影传说迷踪3-1通关攻略,高效解锁新境界秘籍

沙巴克传奇萌新升级宝典,新价值玩法全解析

摩尔庄园手游香煎雪鱼秘籍:轻松掌握美味制作攻略

评论列表
  1. 攻略秘籍实用,深入体验后收集效率大增!内容详尽易懂。